Introducción
Cuando se presenta un incremento importante de importaciones y esas importaciones causan o amenazan causar un daño grave a una rama de producción nacional, se pueden adoptar medidas de salvaguardia luego de realizar una investigación tendiente a demostrar:
- El incremento masivo de importaciones
- El daño grave o amenaza de daño
- La realización de la causalidad
La información estadística que deberá presentarse para la adopción de una medida de salvaguardia debe contener evidencia del incremento importante de las importaciones, el daño argumentado y su relación causal.
Las variables que se analizan para demostrar el daño son: Importaciones; Las ventas; La producción; La participación en el mercado; Utilidades o pérdidas; Utilización de la capacidad instalada; Productividad; Empleo
Normativa
Normativa Multilateral:
Normativa Andina
- Acuerdo de Cartagena
- Decisión 389
- Decisión 637
- Decisión 474
- Decisión 474 listado de productos en Excel
Normativa Nacional
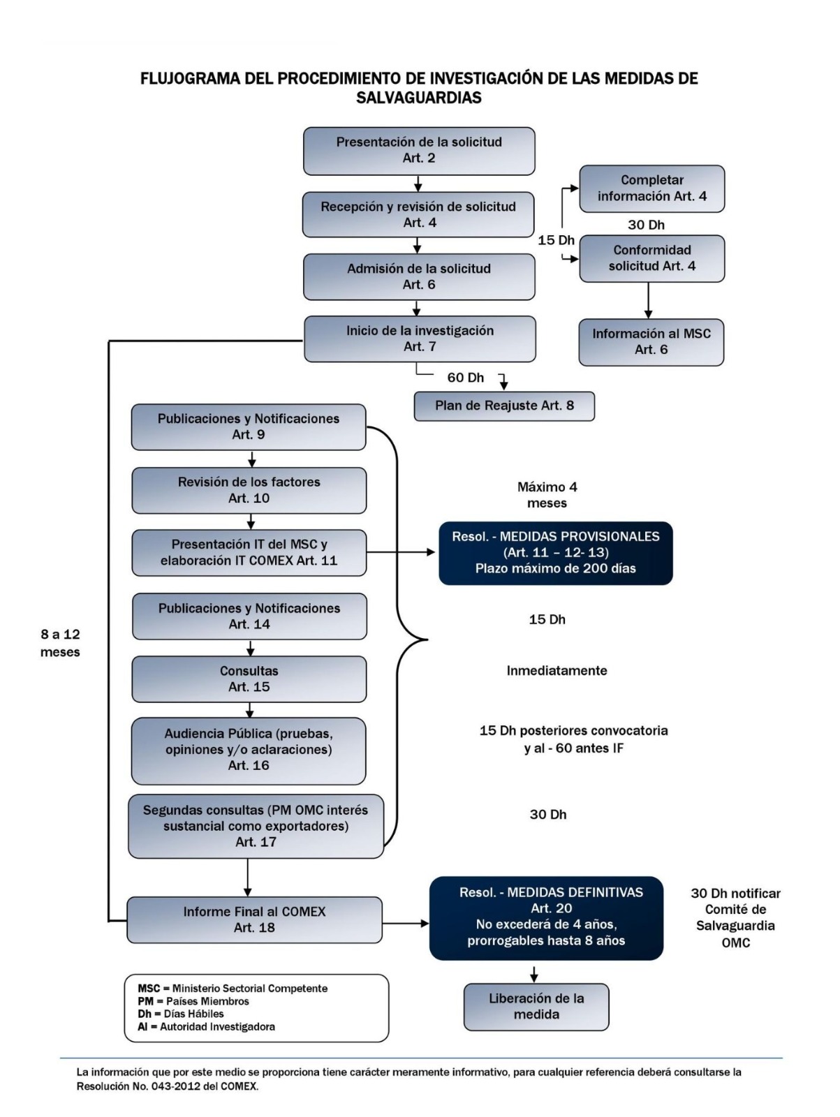
Flujograma de procedimiento
Formularios solicitud Salvaguardia
Formulario solicitud de Salvaguardia Andina
Investigaciones
Investigaciones sobre salvaguardias en vigor
| PRODUCTO | SUBPARTIDA ARANCELARIA | SOLICITANTE | FECHA DE INICIO | FECHA DE EXPIRACIÓN | INSTRUMENTO |
No hay investigaciones sobre salvaguardias en vigor
Investigaciones sobre salvaguardias en curso
| PRODUCTO | SUBPARTIDA ARANCELARIA | SOLICITANTE | FECHA DE INICIO | FECHA DE EXPIRACIÓN | INSTRUMENTO |
No hay investigaciones sobre salvaguardias en curso
Investigaciones sobre salvaguardias concluidas
| PRODUCTO | SUBPARTIDA ARANCELARIA | SOLICITANTE | FECHA DE INICIO | FECHA DE EXPIRACIÓN | OBSERVACIONES | INSTRUMENTO |
| Azúcar | 17019990 | FENAZUCAR | 20/11/2018 | 20/11/2021 | Salvaguardia Andina conforme los artículos 90 al 92 del Acuerdo de Cartagena | Descargue aquí |
| Azúcar | 17011400; 17019100; 17019910; 17019990 | FENAZUCAR | 03/01/2018 | 19/11/2018 | Salvaguardia Andina conforme el art. 97 del Acuerdo de Cartagena. | Descargue aquí |
| Pisos de madera y de bambú | 44091020; 44091010; 44091090; 44092100; 44092910; 44092920; 44092990 |
BigBamboo S.A; Acopiomadel; Madecab; Artparquet; Indubambú; Haro Maderas. | 23/05/2015 | 23/11/2017 | Salvaguardia OMC de pisos de madera y de bambú | Descargue aquí |
| 2955 subpartidas de productos diversos | 2955 Subpartidas arancelarias de varios sectores económicos. | República del Ecuador | 06/03/2015 | 06/2016 | Salvaguardia Global por balanza de pagos. | Descargue aquí |
| Productos originarios de Colombia y Perú. | Todos los productos provenientes de Colombia y Perú. | República del Ecuador | 29/12/2014 | 06/02/2015 | Salvaguardia por devaluación monetaria para los productos originarios de Colombia y Perú | Descargue aquí |
| Pavos congelados | 02072500 y 02072700 | Corporación Nacional de Avicultores del Ecuador (CONAVE) | 07/11/2011 | 28/03/2012 | Salvaguardia Agropecuaria Andina – excepto Bolivia. | Descargue aquí |
| Parabrisas | 7007210000 | CRILAMYT S.A. | 19/04/2010 | 31/10/2013 | Salvaguardia Multilateral Definitiva – OMC | Descargue aquí |
Investigaciones sobre salvaguardias a Ecuador
| PRODUCTO | SUBPARTIDA ARANCELARIA | SOLICITANTE | FECHA DE INICIO | FECHA DE EXPIRACIÓN | OBSERVACIONES | INSTRUMENTO |
| Barras de hierro | 7214200000 | Acerías Paz del Río S.A. Diaco S.A; Ternium Colombia; Ternium del Atlántico; Grupo Siderúrgico Reyna; Siderúrgica de Occidente; SIDOC | 3/10/2024 | 26/02/2025 | Salvaguardia Andina Art. 97 de Acuerdo de Cartagena – Colombia | Descargue aquí |
| Rosas cortadas frescas | 06031100 | Sociedad de Responsabilidad limitada Ascania-Flora | 22/05/2024 | 21/05/2024 | Salvaguardia OMC impuesta por Ucrania | Descargue aquí |
| Cebolla | 0703100010 | MADR, productores del Norte de Santander | 13/02/2024 | 28/11/2025 | Salvaguardia Andina Art. 97 de Acuerdo de Cartagena – Colombia | Descargue aquí |
| Tableros de Madera | 4410110000; 4410190000 | Duratex S.A. y Tablemac MDF S.A.S | 11/09/2020 | 06/11/2020 | El Comité de Asuntos Aduaneros, Arancelarios y de Comercio Exterior, tras llevar a cabo la evaluación de los resultados finales, no recomendó la imposición de la medida. | Descargue aquí |
| Lactosuero, papa fresca, prefrita y congelada; pera; Arveja; queso fresco; tomate; leche en polvo; frejol y cebolla | 07031000; 04021010; 04021090; 04022111; 04022119; 04022191; 04022199; 04022911; 04022919; 04022991; 04022991; 04022999; 04029110; 04029190; 04029910; 04029990; 04041010; 04041090; 04049000; 07019000; 20041000; 20052000; 07133190; 07133290; 07133391; 07133399; 07133590; 07133991; 07133999; 0702000; 07131090; 0808300; 04061000 | Sector agropecuario colombiano | 07/10/2013 | 04/02/2014 | Salvaguardia Andina Art. 97 de Acuerdo de Cartagena – Colombia | Descargue aquí |